中级经济师考试报名指南
- 作者:职英学校左老师
- 时间:2023-08-18 11:25
- 浏览:
一、什么是中级经济师考试?
经济师含金量:经济师是国家承认职称之一,人社部在其官网公示的《国家职业资格目录清单》,经济师位列其中。
证书杀伤星级:
发证机关:人力资源社会保障部。中级会计证书和中级经济师的发证机关一样
二、中级经济师的具体用处有什么?
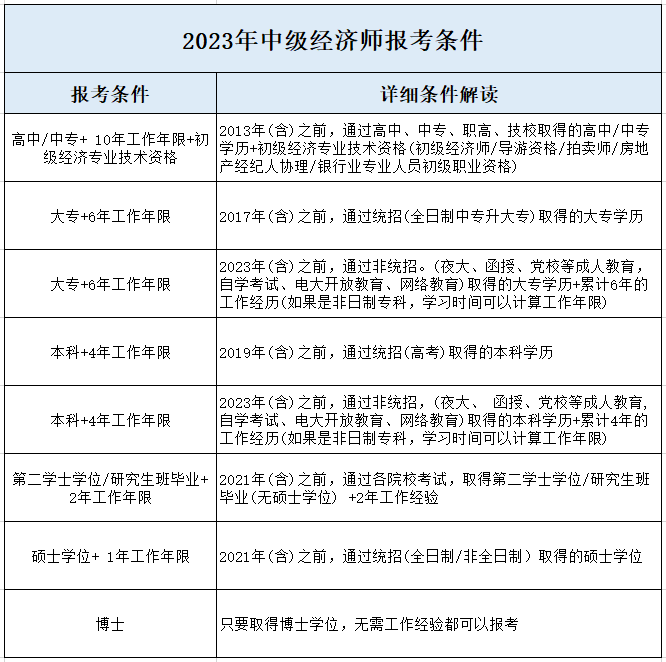
第二、中级经济师报考条件
1.考试时间
重要提醒:一些地方对考生的社保缴纳年限有所限制,另外根据属地原则,报名的地址一般限定在户口所在地或工作所在地。
每个科目考试时长(最长作答时间)为90分钟,
两科目总计考试时长为180分钟,中间休息间隔40分钟。
2.考试科目: 1. 应试人员报名参加考试时,须确定唯一的一个考试级别、一个报考专业,并选择该级别和专业对应的《经济基础知识》、《专业知识和实务》科目中的一个或全部。 《专业知识和实务》科目设人力资源管理、工商管理、农业经济、财政税收、金融、保险、运输经济、旅游经济、建筑与房地产经济、知识产权10个专业类别。考生在报名时可根据工作需要选择其一。 3.考试方式: 中级经济师考试都是线下考场机考电子化考试, 二、报名时间
考试时间:11月11日-12日
更多报考信息欢迎了解咨询
左老师:19828394191
上一篇:经济师报名时间即将截止!
下一篇:中级经济师报考指南

