2023中级经济师报考指南
- 作者:职英学校左老师
- 时间:2023-07-12 14:52
- 浏览:
中级经济师报考条件
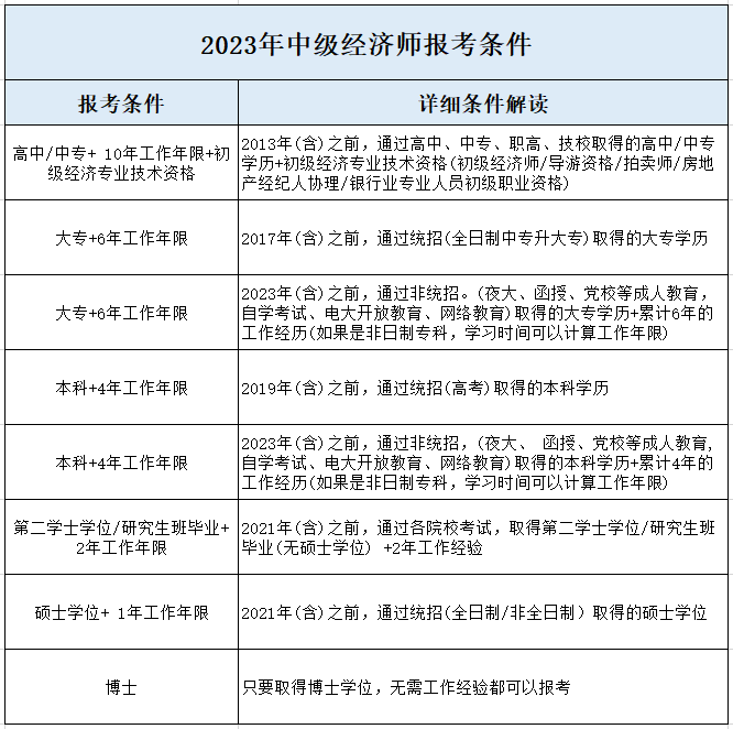
学历和工作年限是中级经济师报考必备的两个条件,只要是在学信网可以查到的大专或本科及以上学历,都是符合报考条件的。 其次,工作年限的计算,是取得相应学历的前后时间相加。 比如2017大专毕业出来工作(截止到目前已工作5年),2019年自考本科(4年工作经验即可),因此也是符合报考条件的。 重要提醒:一些地方对考生的社保缴纳年限有所限制,另外根据属地原则,报名的地址一般限定在户口所在地或工作所在地。 报名及考试情况 报名时间 报名时间一般在每年的7月底到8月初,具体的报名日期以各地人事考试中心公布为准,届时大家也可以在本公众号查看最新的考试报名时间。 准考证打印时间 准考证打印时间一般为考前一周,持续7~10天,同学们届时要尽早打印准考证,以免出现状况,影响考试。 报名网站 包括后续的准考证打印、成绩查询等都是通过中国人事考试网。一切考试相关的通知,都是由中国人事考试网发布的,大家一定要牢记! 重要提醒:经济师考试不用备案或补录学籍,也不需要预约机位。到指定网址【中国人事考试网】报名即可! 中国人事考试网:http://www.cpta.com.cn/ 考试时间 2023年的中级经济师考试时间已确定为11月11-12日,11月份的第二个周末。 考试时长 《经济基础知识》科目和《专业知识与实务》科目实行合并组织、分科目连续作答的方式。 试卷设置
每个科目考试时长(最长作答时间)为90分钟,两科目总计考试时长为180分钟,中间休息间隔40分钟。
因为是电子考试,所以只需要携带准考证、身份证等证件,记得笔和草稿纸(部分考场会发草稿纸,不需要学生自带),用于在草稿纸上计算。无需携带计算器,考试电脑自带计算器。
经济师考试各科目总分140分,全部为客观题,即选择题。需要注意的是,案例分析题也是ABCD四个选项,但并不会提示你是单选还是多选,即可能是单选、也可能是多选!
评分标准
有关多选题的评分规则,大家可能有些迷惑,再给大家解释一下。
每题共有ABCDE 5个选项,至少有1个错项,所以最多选4个;错选不得分:正确选项是ABC,你选了BCD,即判为错 选,本题不得分;少选,所选每项得0.5分:正确选项是ABC,你选了BC,即判为少选,本题得1分;多选题可以只选1个选项,如果是正确的选项之一,可以得0.5分。 成绩发布及管理 根据历年成绩发布时间可知,中级经济师成绩发布时间一般在考后的一个月左右 中级经济师实行2年成绩滚动管理,考生须在连续的两个考试年度内通过全部应试科目,方可取得相应级别经济专业技术资格证书。简而言之有一次补考机会,比如去年考过一科,今年只要考过另一科就可以了。
所以做多选题时,遇到没有把握的选项,不要轻易选,错选整题0分;少选,至少每个选项还能得0.5分!
电子证书在成绩揭晓后的一个月左右可以在中国人事考试网上查询;纸质证书在电子证书查询通道开通后的一个月左右陆续领取。
更多报考信息欢迎了解咨询
左老师:19828394191
下一篇:经济师常见报考问题汇总

