拿下经济师证书居然有这么多好处!
- 作者:职英学校左老师
- 时间:2023-06-19 15:32
- 浏览:
很多伙伴下定决心考取经济师证书,更多的是希望能对工作有所助益,升职加薪、领取补贴等。
在咱们评论区就有伙伴说:拿了中经证书后,单位每个月多发400元~
其实经济师证书的作用不仅仅只有这些好处,还有证书免考、积分落户的两大功能!
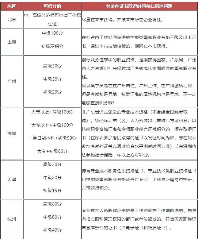
根据公众号后台地域分布信息分析,上海市是考取中级经济师证书人数比较多的地区。这也和当地的积分政策有关!
“ 1 积分的好处 得知积分落户政策解决以上难题时,终于能松口气。 不过,打开积分政策的细则却发现,学历已是固定,太难提升;发明专利更是难于上青天;公共服务最多加10分(以上海市为例),完全不够... “ 2 违法积分不可行 2021年北京市人力资源和社会保障局就发布了《关于对蔡某某等7名积分落户材料弄虚作假人员处理情况的通告》。 细细研究各市积分落户细则后,雪饼发现,想要合法规又能快速获取大额积分,考取职业资格证书是最便捷的方法! “ 3 可积分落户的城市 我收集了部分城市通过经济师证书可加积分和条件,大家可以参考一下~(具体详见当地人社局官网) 从表格可以看出,大部分城市都非常认可经济师证书,所加分值也是非常高的。尤其是以上几个城市的同学可一定要尽早备考,尽早拿下证书,尽早享受福利!
更多报考信息欢迎了解咨询
左老师:19828394191

